Web Analytics Made Easy -
StatCounter

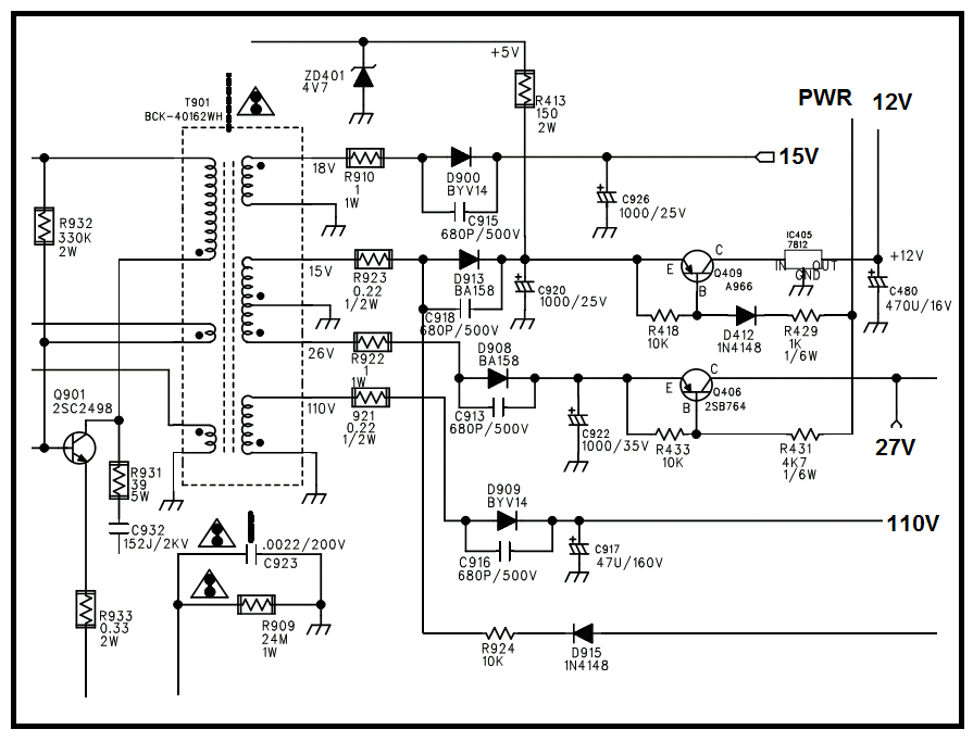
Skema Tv China La76818a

China Tv Mr2920 La78041 Lc863532 La76818 La4285 La4287 Sch Service

China Tv Mr2920 La78041 Lc863532 La76818 La4285 La4287 Sch Service

Lite News Data Ic La76818a Dan Lc863528c Tv China

Lite News Data Ic La76818a Dan Lc863528c Tv China

China Tclc2133e Lc863324 La76810 Tv D Service Manual Download

China Tclc2133e Lc863324 La76810 Tv D Service Manual Download

China Th2029 Lc863320a La76810a Tv Sch Service Manual Download

China Th2029 Lc863320a La76810a Tv Sch Service Manual Download

Ilmu Bengkel Tv China Tegangan Melonjak

Ilmu Bengkel Tv China Tegangan Melonjak

80 B764 Transistor Transistor

80 B764 Transistor Transistor

80 B764 Transistor Transistor

Skema tv china2 skema tv la76818a skyworth 25nf8800 stv2286 st9219 sz2 stereo pcb diagram t001 14 t001 21vs schematic diagram td199 21us schematic diagram tmp8801 strg5653 ts serie service manual wansonik remote.

Skema tv china la76818a. Chassis sct11c skema ini identik dengan tv samsung yang menggunakan smr40000 dan ic micom szm 137m3 ic kroma m52777sp dan ic vertikal tda8356. Chassis sct11b skema ini juga identik sekali dengan tv samsung yang menggunakan smr40000 ic kroma m52309sp ic micom spm161 dan ic vertikal ta8445k. Tv sharp alexander slim type 21axs212mkii menggunakan ic smd ixc844 ixc688 la78041 str w6553 download tv sharp q vision 14s20mkii menggunakan ic tda9381ps ix3368 an5522 str g5653 download 29dxf200 pdf polytron 51n21t pdf sharp 29gxf500 pdf skema tv china pdf skema tv goldstar ta8690an pdf skema tv sharp c 2038 pdf skema tv vertical dan owe pdf. Baca juga koleksi kumpulan kode remot tv segala merk.

Berikut juga contoh jenis kerusakan tv stanby dengan kerusakan pada ic vertikal dan protector. 0 komentar untuk contoh skema mesin televisi tv cina post a comment. Firmware tv china joice ektavian eko january 28 2019 untuk kalian yang lagi mencari data flashing tv china berikut ini beberapa kumpulan firmware tv china silahkan di download dan j ika kalian mengalami kesulitan mendownload filenya silahkan ikuti caranya klik disini atau klik cara download dari adtival. Skema adalah sebuah peta atau jalur untuk mesin tv sehingga apabila tejadi kerusakan pada bagian tertentu akan sangat mudah melacak dengan bantuan gambar skema tv.

Untuk ic junggle atau ic videonya kebanyakan menggunakan ic la76818a dan ic lc863528c berikut saya berikan data pin dari ic la76818a dan ic lc863528c yang biasanya ada di televisi china untuk ic la76818a memiliki 54 pin kaki dan ic lc863528c memiliki 36 pin kaki. Tweet berlangganan update terbaru secara gratis. Data ic la76818a dan lc863528c tv china sekarang ini tv merk china sudah banyak sekali dari berupa tv atau mesin tv. Kumpulan skema tv memiliki koleksi skema tv tabung dari berbagai merk dan model memang sangat diperlukan terutama untuk siapapun yang serius berprofesi sebagai teknisi service tv.

Berikut beberapa kumpulan skema tv silakan download secara gratis kumpulan skema tv yang anda butuhkan. Kami sertakan gambar skema tv merk china lain yang pada dasarnya agak mirip dengan wansonic. Ini adalah contoh gambar skema tv merk china secara keseluruhan sedangkan untuk gambar blok tiap bagian demi bagian bisa di lihat disini. Download diagram sekarang skema lengkap ic tunggal 14 21 inchi dalam.

Lihat juga skema tv china lengkap. File ya tidak bisa didownload. Download skema tv china skema tv la76818a download skema tv china skyworth 25nf8800 stv2286 st9219 download skema tv china sz2 stereo pcb diagram download skema tv china t001 14 download skema tv china t001 21vs schematic diagram download skema tv china td199 21us schematic diagram download skema tv china tmp8801 strg5653 download skema tv china ts serie service manual. Skema mesin tv china.

China Tv Tc 2128w Sch Service Manual Download Schematics Eeprom

China Tv Tc 2128w Sch Service Manual Download Schematics Eeprom

Kawa A315 004 Mono Lc863532c 56f7 La76818 La78040 La42351

Kawa A315 004 Mono Lc863532c 56f7 La76818 La78040 La42351

Basic Crt Tv Application Schematic Switched Mode Power Supply

Basic Crt Tv Application Schematic Switched Mode Power Supply

Smps Fullbridge Pfc Schematic Pcb Layout Pdf Rangkaian

Smps Fullbridge Pfc Schematic Pcb Layout Pdf Rangkaian

Tv Service Repair Manuals Schematics And Diagrams Tv Services

Tv Service Repair Manuals Schematics And Diagrams Tv Services

Service Manual St 21mf1 St21mf1 Chassis Ac5 G1 La76818a Lc863448w

Service Manual St 21mf1 St21mf1 Chassis Ac5 G1 La76818a Lc863448w

T Con Board Schematic Or Circuits Diagrams Lcd Television

T Con Board Schematic Or Circuits Diagrams Lcd Television

China Tv Kit Diagram Apps On Google Play

China Tv Kit Diagram Apps On Google Play

Pin On G

Pin On G

Uc3843 Application Circuit Diagram Power Supply Circuit Circuit

Uc3843 Application Circuit Diagram Power Supply Circuit Circuit

3 High Power Sg3525 Pure Sinewave Inverter Circuits Circuit

3 High Power Sg3525 Pure Sinewave Inverter Circuits Circuit

Inverter Welder Schematic Bing Images Rangkaian Elektronik

Inverter Welder Schematic Bing Images Rangkaian Elektronik

Smps Power Amplifier Using 2 Mosfet Transistor Rangkaian

Smps Power Amplifier Using 2 Mosfet Transistor Rangkaian

110cc Chinese Quad Wiring Diagram New Zongshen Atv At 110cc

110cc Chinese Quad Wiring Diagram New Zongshen Atv At 110cc

Source : pinterest.com